記住這些,廢塑料造粒就會那么流利、高效
已有人閱讀此文 - -廢棄塑料再造全過程中一般要歷經收購、挑選、粉碎、清理、干躁、造粒等好多個階段,下邊將對在其中的造粒階段做一下詳細介紹。
針對立即在生和改性材料再造的廢塑料,其生產設備關鍵有單螺桿擠出機擠出機,單螺桿擠出機及多階式造粒機等。廢棄物由擠出機熔化熔融,擠出條形料,按所需規格型號立即殷切粒或制冷再切粒。其擠出造粒步驟為:

擠出造粒加工工藝操縱
全部步驟在開展里時,嚴控制作工藝主要參數是務必的。加工工藝主要參數包含:生產加工溫度、擠出機轉速比、工作中壓力、上料速率及切粒速率。
1. 原材料預備處理
廢塑料在清理全過程中會殘余很多水份,水份會造成 熔體中出現汽泡,危害造粒品質。因此 ,廢棄物在生產加工前務必要開展干躁解決,干躁溫度務必要設置有效,避免粘合結團;干躁時間依據干躁溫度來設置,保證干躁徹底。
2. 溫度操縱
擠出溫度是促進原材料熔融和塑料熔體流動性的必備條件。對原材料的熔融及造粒的品質和全過程擁有 十分關鍵的危害。要恰當操縱擠出溫度,當以掌握被生產加工原材料的承溫程度兩者之間工藝性能的內在聯系。找到其特性和規律性才可以挑選一個最佳的溫度范疇開展擠出造粒。因而,在每段溫度設置時要考慮到下列好多個層面,一是高聚物自身的特性,如溶點、含量尺寸和遍布、熔體指數值等;次之考慮到機器設備的特性。

3. 壓力操縱
擠出全過程中最重要的壓力主要參數是熔體壓力,即發動機壓力。一般來講,提升熔體壓力,將減少擠出機生產量,而使產品壓實度提升,有益于提升產品品質。但壓力過大,會產生安全隱患。熔體壓力尺寸與原材料特性、擠出機螺桿構造、擠出機螺桿轉速比、加工工藝溫度、濾網的篩網目數、多孔結構板等要素相關。
4. 擠出機螺桿轉速比與擠出速率
擠出機螺桿轉速比是操縱擠出速度,生產量和產品品質的重工機械主要參數。單螺桿擠出機擠出機的轉速比提升,生產量提升。剪切速率提升,熔體表觀粘度降低。有益于原材料的均化。另外因為熔融優良,使分子結構間的相互作用力擴大,沖擊韌性提升。但擠出機螺桿轉速比過高,會導致電動機負荷過大,熔體壓力過高,擠出量不穩等狀況。
5. 殘渣過慮
廢棄塑料即便歷經清理、分離出來后,其殘渣成分還是很高的,因此 在塑料熔體擠出前需開展過慮解決,消除殘留的殘渣,確保顆粒的品質。生產加工生產制造時濾網會經常拆換,須應用濾網機械設備拆換設備來確保生產制造的持續性。

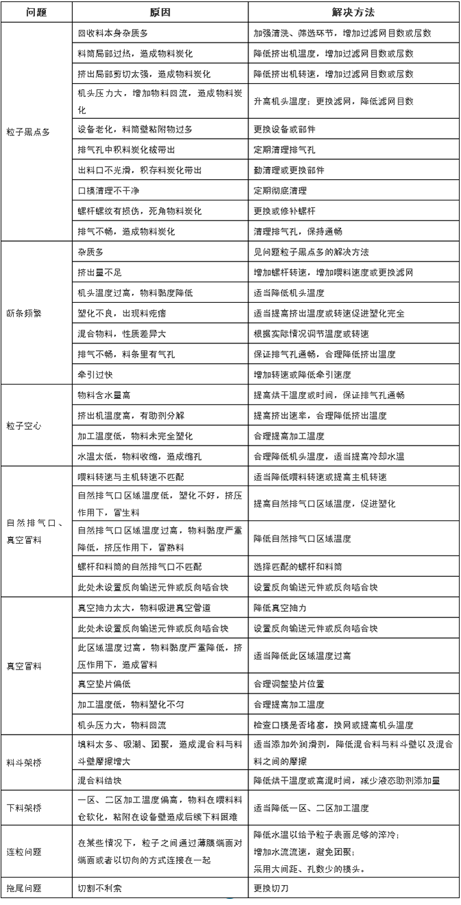
造粒全過程中疑難問題及解決方案

中國關鍵收購塑料造粒機生產廠家
1. 張家港普瑞塑料再造機器設備有限責任公司
2. 張家港市艾斯瑞特有限責任公司
3. 廣東省華星塑料機械
4. 廣東省東莞市德科塑料機械設備有限責任公司
5. 張家港市新貝機械設備有限責任公司
6. 江蘇省小熊機械設備集團公司
7. 張家港聯達機械設備有限責任公司
8. 浙江省宇豐機械設備有限責任公司
9. 德國埃瑞瑪塑料再造工程項目工業設備有限責任公司上海市辦事處
10. 張家港格蕾絲機械設備有限責任公司
來源于:廢塑料那些事兒

