
-
化銷華北:增效創效指標超過進度 - 閱187
近日,一艘載有1萬多噸精對苯二甲酸的卡蒂納散貨船從天津港啟航抵達土耳其,標志著中國北方化工市場首次成功出口自營資源。 在主題行動中,化銷華北聚焦國內外兩個市場、兩種...
-
河南省出臺了材料產業“變道引領”的方案 - 閱173
近日,河南省發布了《河南省加快材料產業優勢再造換道領跑行動計劃(2022~2025)》(以下簡稱《行動計劃》),將改造提升四大先進基礎材料產業,培育壯大五大戰略性物質產業,前瞻性布...
-
工信部:對焦化、現代煤化工等行業企業進行全面節能監督 - 閱119
8月2日,工信部辦公廳近日發布《關于實施2022年工業節能監督的通知》。 《通知》要求,對鋼鐵、石化化工、建材、有色金屬冶煉等行業企業單位產品強制性能耗定額的執行情況進行專...
-
《工業領域碳達峰實施方案》發布 - 閱81
8月1日,工業和信息化部、國家發改委、生態環境部聯合發布《工業領域碳高峰實施方案》,提出六項重點任務和兩項重點行動。在重點行業碳高峰行動中,《方案》強調制定石化化工...
-
環氧氯丙烷生產增加了一條新的綠色道路 - 閱130
7月29日,山東凱泰科技有限公司與中國科學院大連化學物理研究所聯合開發的8萬噸/年丙丙法環氧氯丙烷(ECH)工藝包通過了中國石油化工聯合會組織的專家評審。該工藝包結合了過氧化氫...
-
世界上最大的二氧化碳制綠色甲醇項目即將投產! - 閱64
8月1日上午,在殷都區委書記雷鳴、區四個領導小組、鄉鎮黨委書記的帶領下,鄉(鎮)負責人和有關局、委負責人來到河南順利環保公司,對二氧化碳制綠色低碳甲醇聯產LNG項目進行...
-
中國石化首個海上風電項目啟動 - 閱116
日前,中國石化第一個海上風電項目海南儋州CZ4-1海上風電場的風塔測風設備開始運行,標志著中國石化海上風電業務發展進入了一個新階段。 海南儋州CZ4-1海上風電場設計裝機容量為...
-
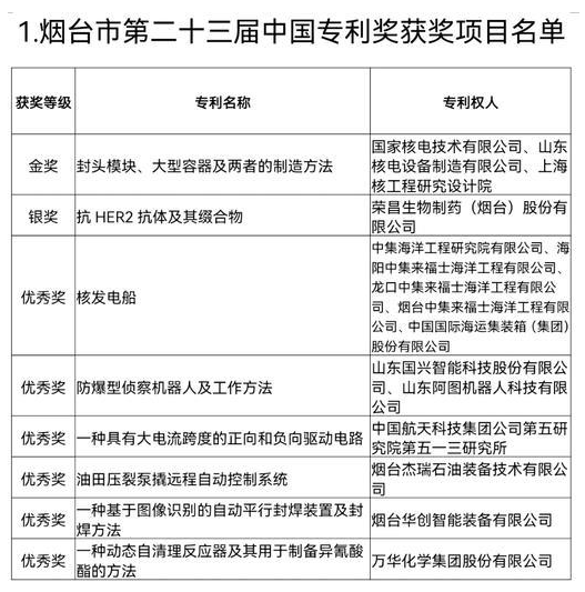
第23屆中國專利獎的結果已經公布!煙臺2項專利獲金獎和銀獎 - 閱84
7月22日,國家知識產權局公布了關于授予第23屆中國專利獎的決定。煙臺市山東核電設備制造有限公司的封頭模塊、大型容器及兩者的制造方法獲得中國專利金獎,榮昌生物制藥(煙臺...
1.凡本網注明“來源:搜料網”的所有文字、圖片和音視頻稿件,版權均為“搜料網”獨家所有。轉載請注明出處,并添加源鏈接,違反者本網將依法追究責任。
2.本網轉載并注明其他來源的稿件,目的在于傳播更多信息,與本網站立場無關,如有侵權請直接與作者聯系,或致電400-6700-720。
以上內容最終解釋權歸搜料網所有。