廣東石化煉化一體化項目是中石油集團貫徹國度能源平安戰略
已有人閱讀此文 - -
站在中石油廣東石化煉化一體化項目的廠房屋頂上,公司企業文化部主任曾憲會指著前方說,惠來縣城就在海灣的另一頭,旁邊還布局有海上風電項目和中海油LNG接收站。
不遠處,為煉化項目配套建設的成品油碼頭已基本成型。雖然煉化項目前期已投入100多億元,但主要是進行地下管廊項目和碼頭工程建設,表面上看去,工地上仍是一片平地。
曾憲會表示,廣東石化煉化一體化項目是中石油集團貫徹國家能源安全戰略,利用“兩種資源”“兩個市場”,建設綜合性國際能源石油公司的重要舉措。
早在2012年4月,項目獲得國家發改委正式批復核準并進入施工建設階段。但項目進行到2014年,因市場、資源和國家產業政策的變化,進入“休眠”狀態。
直到2017年7月,中石油集團公司召開煉化業務轉型升級研討會,明確了廣東石化煉化一體化項目作為南方重油加工基地的地位。確定項目的總體定位是,一期按年生產能力為2000萬噸煉油+260萬噸芳烴+120萬噸乙烯建設,中長期按年生產能力為4000萬噸煉油+400萬噸芳烴+240萬噸乙烯建設。
“根據估算,一期的投資額達到654億元。”中石油廣東石化公司財務總監于文魁介紹,項目核準已于今年7月通過國務院常務會議審查,正式列入國家石化產業規劃。按照工期推算,項目將于今年10月實現現場全面復工。
于文魁表示,廣東石化煉化一體化項目建成投產后,年產值可達千億元以上,可帶動相關產業鏈企業陸續進駐大南海石化工業園,預計可帶動產值2000億至3000億元,這樣一來,揭陽經濟總量可望實現翻一番。
中石油煉化項目坐落在揭陽大南海石化工業區內,煉化項目準備復工的消息,讓分管招商工作的園區管委會副主任保??琨又開始忙碌起來。“這幾年,我們的園區建設一直沒有停過。”但他也坦言,2014年底中石油項目放緩后,原來招商的一些企業也處于觀望狀態,現在聽說中石油項目要復工了,許多相關鏈條的企業又開始主動上門要求入園。
“未來,在大南海石化工業區實現數千億級的石化產業集群,是可以期待的,也使惠來縣一下躍居成為廣東四大臨港石化產業集聚區之一。”揭陽市政協副主席、揭陽市發改局局長黃偉忠表示,除了中石油這樣的龍頭進駐以外,還有招商局集團、國家電投、中海油等大企業大項目也紛至沓來,將推動揭陽打贏經濟翻身仗。
黃偉忠表示,揭陽市提出以功能區為引領的“一軸一帶一區”區域發展布局,其中“一帶”就是指打造惠來沿海經濟帶,未來將把惠來打造成揭陽副中心,與珠三角串珠成鏈。
來源南方日報,轉發僅為讀者參考信息用。
項目介紹
委廣東石化2000萬噸/年重油加工程由中國石天然氣股份有限公司和委內瑞拉國家石油公司按照60%:40%的占股比例合資建設。至2011年3月,項目已先后取得國土資源部地預審批準、家海洋局用海預審批準、國家環保部環評報告批復、國家發改委節能評估審查等相關支持性文件。2012年4月,項目獲國家發改委核準。
自2014年下半開始,按照國家發改委和中國石油集團公司要求,為適應資源、市場、合資合作和產業政策等方面的變化,廣東石組織設計單位開展了多個方案的研究對比。2017年6月,中國石油集團公司明確廣東化項目調整為煉油-芳烴 -化工一體方案,調整后的廣東石化項目將按照2000萬噸 /年煉油+260萬噸/年芳烴+120萬噸/年乙烯方案建設。
項目建設地點位于廣東省揭陽大南海石化工業區,占地面積952.20公頃(含廠外設施),工程總投資654億元,建設單位為中國石油天然氣股份有限公司和委內瑞拉國家石油公司。
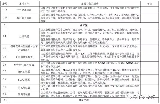
項目以1000萬噸/年委內瑞拉Merey16原油、1000萬噸/年中東重油為原料,煉油區塊主要生產優質、低成本的乙烯原料,同時生產汽油、航空煤油、柴油等清潔燃料及對二甲苯、甲苯等部分芳烴產品,化工區塊生產高密度聚乙烯、線性低密度聚乙烯、聚丙烯、苯乙烯、丁二烯等化工產品。
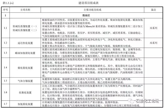
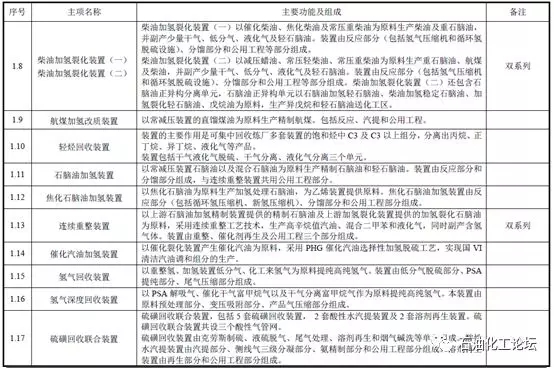
項目包括主體工程、公用工程及輔助設施、儲運工程和廠外工程。廠內主體工程包括常減壓裝置、催化裂化裝置、加氫裂化裝置、連續重整裝置、柴油加氫裂化裝置、航煤加氫裝置、烷基化裝置、芳烴聯合裝置、乙烯裝置、丁二烯裝置、苯乙烯裝置、聚丙烯裝置等工藝裝置,公用工程及輔助生產措施主要包括污水處理場、動力中心、全廠事故水池、中心化驗室、全廠倉庫等,儲運工程包括煉油部分儲運系統、化工部分儲運系統、固體包裝及儲運系統等,廠外工程包括原油碼頭(含庫區)、產品碼頭、原油碼頭庫區至項目廠區之間的原油長輸管道等。
來源:南方日報

